清洁技术机遇
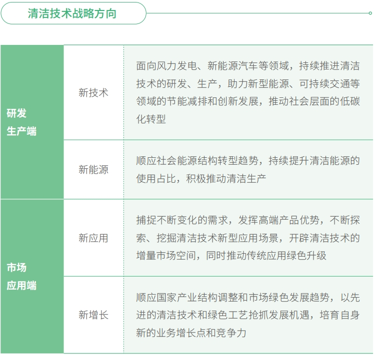
中化国际高度重视清洁技术,持续推进清洁技术产品的研发、生产与应用。我们从研发生产端、市场应用端两个方向入手,聚焦新技术、新能源、新应用、新增长四大模块,不断加大创新研发投入,推动社会层面的低碳化转型。

2023年,中化国际申请清洁技术相关专利41件,占公司全年申请总数的12.9%;获得清洁技术相关授权专利36件,占公司全年新增授权专利总数的16.8%。
我们充分发挥自主创新优势,立足化工新材料主业,布局风力发电、新能源汽车等领域,大力推广清洁技术研发和应用,致力于为客户提供更高效节能的产品与解决方案,助力社会绿色低碳发展。

我们立足新材料环保可再生的特点和高端产品优势,持续挖掘清洁技术新型应用场景,同时把握产业结构调整带来的清洁技术的机遇,实现清洁技术相关业务的不断增长,推动企业自身和相关产业绿色低碳转型。